四川农业大学首页
学院概况
学院简介
现任领导
机构设置
党政职能职责
公共体育部
场地器材管理中心
成都教学部
社会体育系
体育教育系
学院文化
师资队伍
本科生教育
体育教育专业
专业介绍
培养方案
课程设置
教学实践
主要成果
社会体育指导与管理专业
专业介绍
培养方案
课程设置
教学实践
主要成果
学科建设
学科简介
学术活动
科研资讯
党建工作
党务动态
组织发展
理论学习
学生工作
学工动态
招生就业
招生简章
就业信息
专业介绍
课外体育
新闻报道
校运会专栏
大学体育
大学体育课程
课程技术示范
体质健康测试
场馆介绍
场馆中心
职工之家
院务公开
组织机构
活动信息
精彩体院
榜样力量
下载栏目
导航菜单
招生简章
就业信息
专业介绍
当前位置:
首页
>
招生就业
>
就业信息
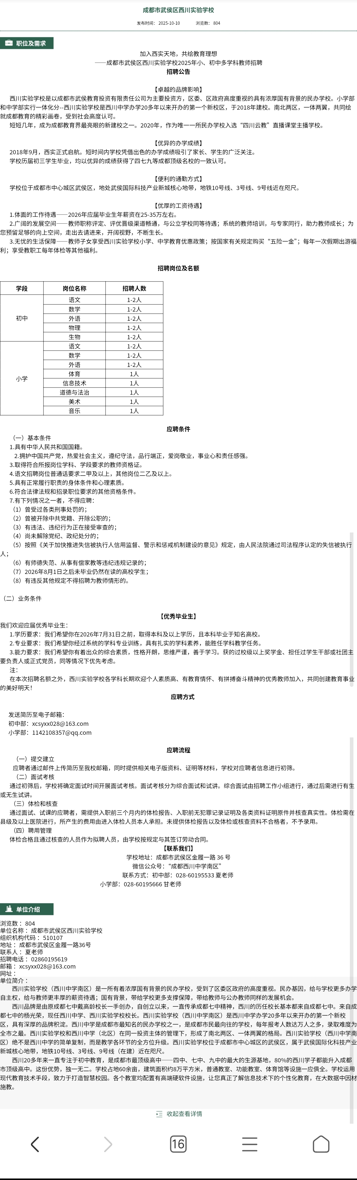
【就业信息202515】成都市武侯区西川实验中学
作者:
发布于:2025-10-20 10:42:29
点击数:
(Top) 返回页面顶端
下一篇:
【就业信息202514】新城控股集团股份有限公司
上一篇:
【就业信息202516】硅翔技术(宁波)有限责任公司